Garantiza la calidad total de los procesos industriales

Gestiona las incidencias, no conformidades y acciones correctivas garantizando una comunicación ágil y fiable, dentro y fuera de la organización. 

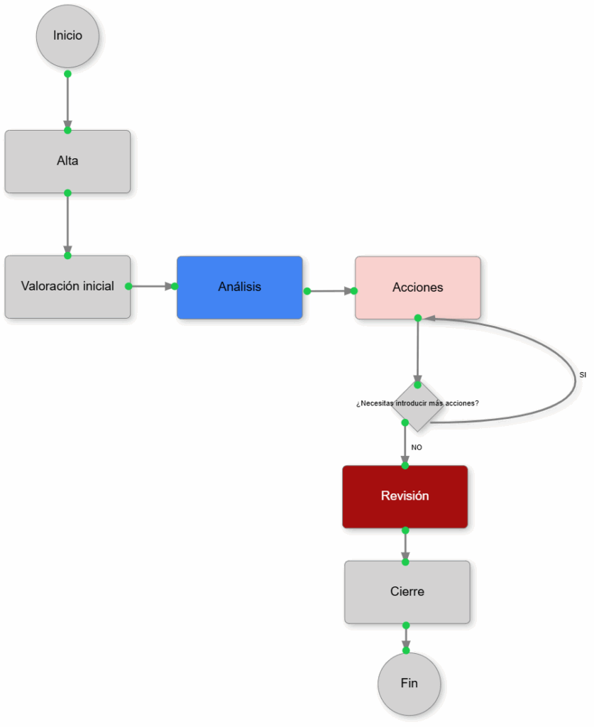
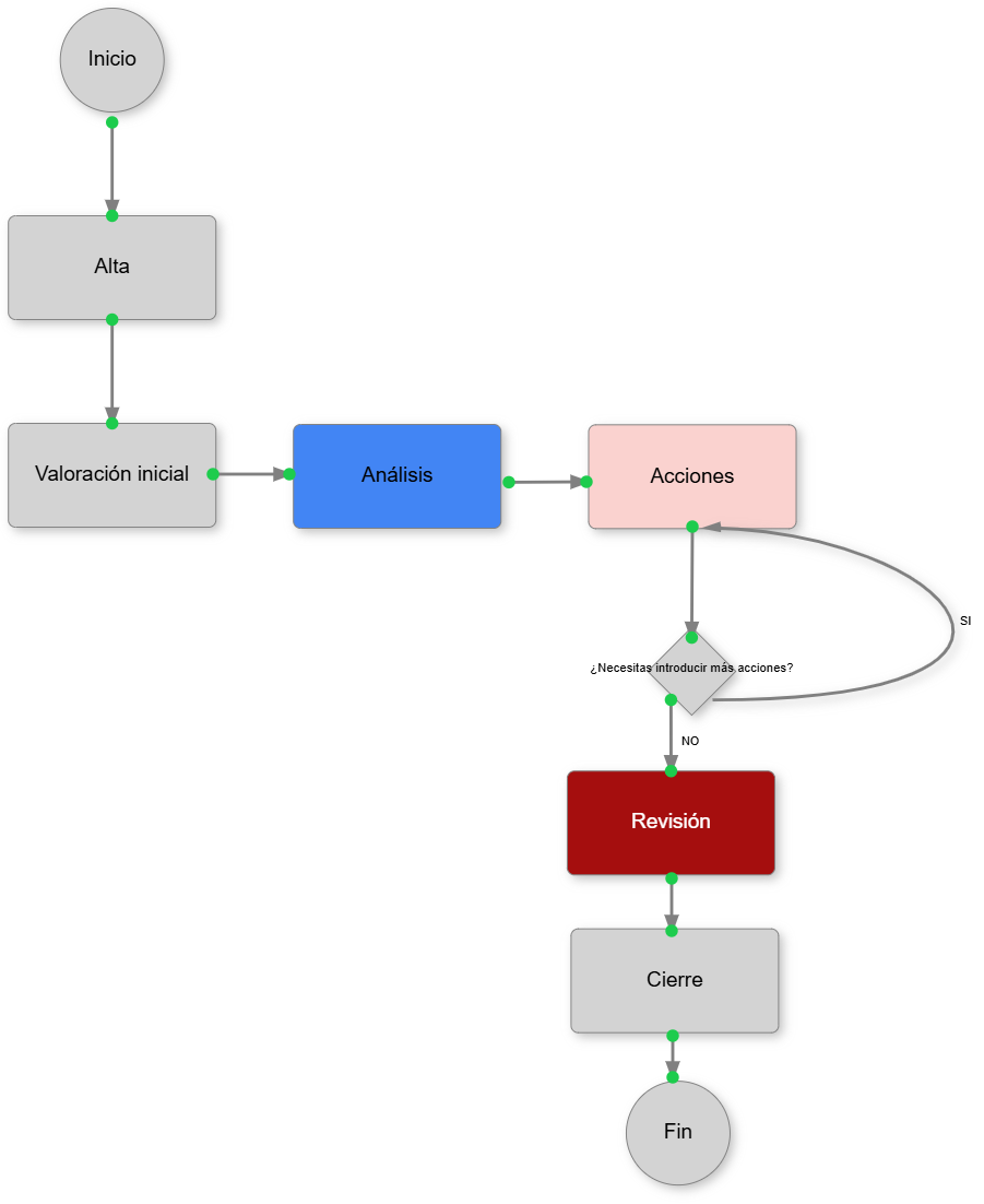
Mapea los procesos de gestión de incidencias de calidad

Convierte la gestión de incidencias en una oportunidad de mejora continua. Crea, mapea y controla procesos de calidad adaptados a tus necesidades, optimizando cada etapa del flujo de trabajo.

Gestiona no conformidades con plantillas estandarizadas

Diseña tus propias plantillas de no conformidades tanto por producto como por cliente, estandarizando así tus procesos de calidad. 

Reporte sencillo de incidencias y no conformidades

Desde la app o la web podrás registrar incidencias y no conformidades de forma rápida y sencilla, utilizando plantillas claras e intuitivas.

Visualiza los resultados de los procesos de calidad

Accede a los resultados de tus procesos de calidad y utiliza gráficos intuitivos para identificar tendencias y oportunidades de mejora.

Dosier de Quality

Descubre el resto de nuestros módulos

¡Contacta con nosotros!